Новости | Автокаталог | Автоклубы | Автоспорт | Мотобол | Фото и видео | Информация ГАИ | ГБО | Тюнинг

Форум доступен только для чтения

Текущее время: 22.03.2026 19:33

Часовой пояс: UTC + 2 часа [ Летнее время ]




Начать новую тему Ответить на тему  [ Сообщений: 109 ]  На страницу 1, 2, 3, 4, 5 ... 8  След.
Автор Сообщение
СообщениеДобавлено: 1.11.2009 11:31 
Не в сети
Renault-клуб
Аватара пользователя

Зарегистрирован: 11.05.2006 21:39
Сообщения: 5563
Откуда: Москва
Отсутствие второго полноценного ключа, отключающего иммобилайзер, всегда напрягало, как на Clio, так и на Safrane.

Случайно на просторах инета попалась СТАТЬЯ, описывающая возможность изготовления второго ПДУ самостоятельно.
Разобравшись с переводом я понял, что это мой случай и решил попробовать сделать пульт-ключ для Clio.
Учитывая совместимость элементов одного периода- это можно применить и на другие модели авто с такой элементной базой.

В моем случае на Clio ПДУ выполнен на микросхеме OM1058T, с запрограммированным на при изготовлении кодом.
Изображение
Вполне вероятно, что ее можно программировать многократно, но описания данной процедуры мне найти не удалось, а т.к. я не дружу с программированием –я особо и не искал.

В отличии от OM1058 ее предшественник TEA5500T позволяет программировать код самостоятельно, задавая его перемычками
Изображение

Принцип формирования кода у OM1058 и TEA5500 одинаковый, поэтому основная задача узнать и расшифровать последовательный код с оригинального ключа и перекодировать по нему TEA5500(в этом помогла статья –ссылка выше).
Оригинальный код написан на наклейке внутри родного ключа (первые 5 цифр) или, при отсутствии наклейки его можно считать осциллографом
Изображение Изображение
*осциллограф на фотке –полный отстой.

Когда то прихватил на разборке ИК приемник от Clio ранних выпусков, где в качестве декодера использована необходимая мне TEA5500(справа), тогда как в моем случае декодирование происходит в отдельном блоке, а приемник –это прост усилитель сигнала(слева)
Изображение

Выпаял нужную микросхему с платы
Изображение Изображение

и собрал первый пробный вариант –на многоразовой макетке
Изображение
но БУ микросхема имела короткие выводы и контакт постоянно отходил, поэтому изготовил вариант два
Изображение

Первоначально декодер авто ни первый ни второй вариант реагировать категорически не хотел –руки практически опустились, но сравнив сигнал с родного пульта с полученным выяснил что проблема в не соответствии частоты передачи импульсов.
Подобрав емкость частотозадающего конденсатора –СВЕРШИЛОСЬ ЧУДО!!! ЗАРАБОТАЛО!!!
Авто радостно моргает поворотниками и щелкает замками….

ВЫВОД: изготовление второго ПДУ, не использующего динамический код, возможно –главное найти пресловутую TEA5500 (искать лучше на разборке, т.к. в продаже у нас не нашел).

PS Взял на разборке такой же как у меня корпус ключа ДУ
Изображение
но предварительная примерка показала что плату на TEA5500 туда разместить не удастся, но в любом случае выполненный на макетке действующий пульт добавляет некоторой уверенности на случай утраты оригинального ключа.

_________________
Изображение


Вернуться к началу
 Профиль  
 
 Заголовок сообщения:
СообщениеДобавлено: 1.11.2009 11:35 
Не в сети
Аватара пользователя

Зарегистрирован: 17.02.2006 22:19
Сообщения: 598
Откуда: Минск
SergPU
ты монстр :xlopat:


Вернуться к началу
 Профиль  
 
 Заголовок сообщения:
СообщениеДобавлено: 1.11.2009 11:42 
Не в сети
Аватара пользователя

Зарегистрирован: 27.01.2009 16:23
Сообщения: 1653
Откуда: Из столицы мира Бобруйск:-)
SergPU
:shock: :xlopaem: ,Ну ты чувак даёш!!!!!МОЛОДЕЦ

_________________
Рено19ф1 1.7
Рено Сафран 1 2.2
MB W124 230
MITSUBISHI L200 2.5 DID


Вернуться к началу
 Профиль  
 
 Заголовок сообщения:
СообщениеДобавлено: 1.11.2009 11:50 
Не в сети
хирург рено клуба

Зарегистрирован: 24.02.2006 21:53
Сообщения: 7239
Откуда: Минск сити
Серега, РиУ тебе.

_________________
Лягуха 3 ф 1, 2,0, АКПП 150 французских лягушек
CLIP-ую


Вернуться к началу
 Профиль  
 
 Заголовок сообщения:
СообщениеДобавлено: 1.11.2009 11:58 
Не в сети
Renault-клуб
Аватара пользователя

Зарегистрирован: 11.05.2006 21:39
Сообщения: 5563
Откуда: Москва
Спасибо -сам рад не знаю как... мне все твердили, что ЗАБЕЙ -НИЧЕГО НЕ ПОЛУЧИТСЯ! :mrgreen:

PS второй ключ на Safrane оказался без чипа иммо, что наводит на некоторые мысли...

_________________
Изображение


Вернуться к началу
 Профиль  
 
 Заголовок сообщения:
СообщениеДобавлено: 1.11.2009 12:04 
Не в сети
Renault-клуб
Аватара пользователя

Зарегистрирован: 9.03.2007 21:38
Сообщения: 1152
Откуда: Браслав
SergPU Мужик :xlopat: :xlopat: :xlopat:

_________________
Renault Clio 1.2 E7F706
Fiat Doblo Cargo 1.3 MJTD CF4 62KW


Вернуться к началу
 Профиль  
 
 Заголовок сообщения:
СообщениеДобавлено: 1.11.2009 12:59 
Не в сети
Аватара пользователя

Зарегистрирован: 5.05.2006 21:36
Сообщения: 1278
Откуда: Минск-city
Присоединяюсь к позддравлениям! Я тоже верил в то, что можно сделать ЭТО! Сам бы копался, но в электронике не шарю вообще. Беда!

_________________
Renault Espace III Discovery 2.0 JEOA(F3R 768)


Вернуться к началу
 Профиль  
 
 Заголовок сообщения:
СообщениеДобавлено: 1.11.2009 14:11 
Не в сети
Аватара пользователя

Зарегистрирован: 28.06.2008 18:46
Сообщения: 765
Откуда: Минск, Малиновка
SergPU
:xlopat: :xlopat: :xlopat: :xlopat: :xlopat: :xlopat: :xlopat: :xlopat: :xlopat:

_________________
Как женился-пропало зрение- денег не вижу
Renault-19(II), E7J,1995
Peugeot 406 2.0i АКПП, 2003


Вернуться к началу
 Профиль  
 
 Заголовок сообщения:
СообщениеДобавлено: 1.11.2009 14:19 
Не в сети
Аватара пользователя

Зарегистрирован: 17.09.2008 15:43
Сообщения: 683
Откуда: Минск
Интересно,а если универсальный,програмируемый пульт ДУ обучить командам твоего брелка,то он тоже должен работать.Попробуй.

_________________
IN GOD WE TRUST.


Вернуться к началу
 Профиль  
 
 Заголовок сообщения:
СообщениеДобавлено: 1.11.2009 16:18 
Не в сети

Зарегистрирован: 30.09.2009 17:10
Сообщения: 14
Откуда: Московская область (запад)
Маньяк, всегда знал, что ты болен ( по хорошему ) :xlopat: :mrgreen:


Вернуться к началу
 Профиль  
 
 Заголовок сообщения:
СообщениеДобавлено: 1.11.2009 17:49 
Не в сети
Аватара пользователя

Зарегистрирован: 1.05.2007 18:40
Сообщения: 722
Откуда: Жлобин
:shock: :xlopat: :xlopat: :xlopat:

_________________
Лагуна 2.0, F3R 796, 1998 г.в. Синяя - почти рестайлинг.


Вернуться к началу
 Профиль  
 
 Заголовок сообщения:
СообщениеДобавлено: 1.11.2009 18:34 
Не в сети
Renault-клуб
Аватара пользователя

Зарегистрирован: 11.05.2006 21:39
Сообщения: 5563
Откуда: Москва
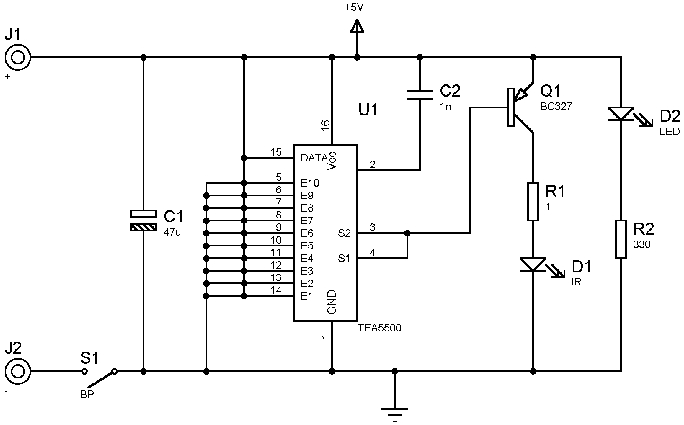
Для желающих повторить конструкцию выкладываю схему и рисунок платы ПДУ на TEA5500, так же найденные на просторах французкого инета :roll:
(оригинал ТУТ)

Изображение

Изображение

Изображение

Жаль только что размеры платы не позволяют разместить ее в оригинальном корпусе :(

_________________
Изображение


Вернуться к началу
 Профиль  
 
 Заголовок сообщения:
СообщениеДобавлено: 1.11.2009 20:19 
Не в сети

Зарегистрирован: 21.05.2009 23:50
Сообщения: 371
Откуда: Минск
:xlopat: :xlopat: :xlopat:


Вернуться к началу
 Профиль  
 
 Заголовок сообщения:
СообщениеДобавлено: 1.11.2009 23:15 
Не в сети
Renault-клуб
Аватара пользователя

Зарегистрирован: 2.12.2005 0:24
Сообщения: 1724
Откуда: Минск, Серебрянка,к\т Салют
Ну так сделай отдельный пульт, как в сигналках

_________________
Renault Espace 3 2.0i F3R
Дурная голова рукам покоя не дает :rubit:


Вернуться к началу
 Профиль  
 
 Заголовок сообщения:
СообщениеДобавлено: 1.11.2009 23:25 
Не в сети
Renault-клуб
Аватара пользователя

Зарегистрирован: 11.05.2006 21:39
Сообщения: 5563
Откуда: Москва
pater писал(а):
Ну так сделай отдельный пульт, как в сигналках

Это будет на крайний случай -есть пара пультиков от неисправного Мангуста. Уже прикинул -войдет.

Но для начала попробую купить в братском :mrgreen: Кетае микросхемы TEA5500T -они в SMD корпусе.

_________________
Изображение


Вернуться к началу
 Профиль  
 
Показать сообщения за:  Поле сортировки  
Начать новую тему Ответить на тему  [ Сообщений: 109 ]  На страницу 1, 2, 3, 4, 5 ... 8  След.

Часовой пояс: UTC + 2 часа [ Летнее время ]


Вы не можете начинать темы
Вы не можете отвечать на сообщения
Вы не можете редактировать свои сообщения
Вы не можете удалять свои сообщения
Вы не можете добавлять вложения

Найти:
Перейти:  
Powered by phpBB® Forum Software © phpBB Group
Русская поддержка phpBB